目錄
第一部分 ?隨州市經信局概況
一、部門主要職責
二、部門基本情況
第二部分 ??隨州市經信局2020年度部門決算情況說明
一、收入、支出決算情況說明
二、關于“三公”經費支出說明
三、關于機關運行經費支出說明
四、關于政府采購支出情況說明
五、關于政府性基金收支情況說明
六、關于國有資產占有情況說明
七、關于2020年度預算績效情況的說明
第三部分隨州市經信局2020年度部門決算表
第四部分名詞解釋
第一部分隨州市經濟和信息化局概況
一、部門主要職責
第一條?根據《隨州市機構改革方案》和《中共隨州市委、隨州市人民政府關于隨州市市級機構改革的實施意見》,制定本規定。
第二條?市經濟和信息化局是市政府工作部門,為正處級。市委軍民融合發展委員會辦公室(以下簡稱市委軍民融合辦)設在經濟和信息化局,接受委員會的直接領導,承擔委員會具體工作,組織開展全市軍民融合發展重大問題的政策研究,協調督促有關方面落實委員會決定事項、工作部署和要求等。設市委軍民融合發展委員會辦公室秘書科,負責處理市委軍民融合發展委員會辦公室日常事務。市經信局的內設機構根據工作需要承擔市委軍民融合發展委員會辦公室相關工作,接受其統籌協調。
第三條?市經濟和信息化局貫徹落實中央關于經濟和信息化工作、軍民融合發展工作的方針政策和決策部署,落實省委和市委工作要求,在履行職責過程中堅持和加強黨的集中統一領導。
主要職責是:
(一)貫徹落實國家和省、市關于新型工業化和信息化的方針、政策,擬訂相關地方規范性文件;提出全市新型工業化發展戰略和政策建議,協調解決新型工業化進程中的重大問題,推進信息化和工業化融合。
(二)擬定并組織實施工業行業規劃、計劃和產業政策,提出優化產業布局、結構的政策建議,組織實施行業技術規范和標準,指導行業質量管理工作,負責企業負擔監督工作。
(三)監測分析工業經濟運行態勢,進行預測預警和信息引導,協調解決行業運行發展中的有關問題并提出政策建議;組織重要物資的緊急調度和參與緊急運輸協調工作,協調日常經濟運行中的突出和重大問題;負責工業應急管理、產業安全和國防動員有關工作。
(四)負責提出工業和信息化固定資產投資規模和方向的意見,按市政府規定權限審核、批準市政府規劃內和年度計劃內固定資產投資項目。
(五)承擔振興裝備制造業組織協調的責任,依托國家、省和市重點工程建設協調有關重大專項的實施,推進重大技術裝備國產化,指導引進重大技術裝備的消化創新。
(六)提出企業技術進步政策的建議,組織推動企業技術改造、技術創新;推動產學研結合,促進相關科研成果產業化,推動軟件服務業和新興產業發展。
(七)組織擬訂縣域經濟發展規劃和政策,指導縣域培育發展特色產業和產業集群;監測分析縣域經濟發展動態,協調解決縣域經濟發展中的重大問題;負責縣域經濟目標考核工作。
(八)負責中小企業發展的宏觀指導,會同有關部門擬訂促進中小企業發展和非公有制經濟發展的相關政策和措施,推進中小企業服務體系建設,協調解決有關重大問題;負責編制中小企業發展資金使用計劃和中小企業統計工作。
(九)擬訂并組織實施工業能源節約和資源綜合利用、清潔生產促進政策,參與擬訂能源節約和資源綜合利用、清潔生產促進規劃,協調推進相關重大示范工程和新產品、新技術、新設備、新材料的推廣應用。
(十)負責機械、汽車、石化、輕工、紡織、冶金、建材、磷化、鹽業、食品、醫藥、包裝等工業行業管理,指導相關行業和所監管企業加強安全生產管理;承擔市履行《禁止化學武器公約》工作領導小組的日常工作。
(十一)統籌推進工業領域信息化發展,指導工業領域信息安全,推動信息資源和信息基礎設施綜合利用。擬定信息化和工業化融合發展、工業信息安全規劃,提出政策建議。指導協調通信運營業的發展,促進電信、廣播電視和計算機網絡融合。協調通信市場涉及社會公共利益的重大事宜。
(十二)推動軍民融合產業發展,推進軍轉民、民參軍有關協調工作。
(十三)指導工業企業加強安全生產工作,負責民爆企業的安全生產監管工作。
(十四)推動工業高質量發展。
(十五)為重點企業提供“直通車”服務。
(十六)完成上級交辦的其他任務。
二、基本情況
根據上述職責,市經信局設10個內設機構:
(一)辦公室。
(二)政策法規科(企業負擔監督辦公室)。
(三)規劃與科技科。
(四)經濟運行科。
(五)企業發展科。
(六)縣域經濟與產業政策科。
(七)行業管理科。
(八)電子信息產業科(市國防動員委員會信息產業辦公室)。
(九)汽車機械和裝備科(市汽車產業辦公室)。
(十)人事教育科。
市經濟和信息化局機關行政編制為26名(含市委軍民融合發展委員會辦公室秘書科人員編制)。設局長1名,副局長3名,總經濟師1名。正科級領導職數11名,副科級領導職數3名。另核定機關“以錢養事”工勤編制3個。
第二部分 市經信局2020年度部門決算情況說明
一、2020年度收入、支出決算情況說明
2020年度收入總計797萬元,其中:上年結轉結余8.52萬元;較上年下降12.3%,主要原因:上年度舉辦武漢專用車展、退休及調動人員職業年金做實等導致。
本年度收入具體構成為:財政撥款收入788.48萬元,占98.9%;上年結轉結余8.52萬元,占1.1%。
2020年度支出總計783.09萬元,較上年相比下降12.7%,主要原因是:上年度舉辦武漢專用車展、退休及調動人員職業年金做實等導致。
年末結轉和結余13.91萬元,較上年下降了67.3%,主要原因是:嚴格執行預決算合理利用結轉結余資金。本年支出的具體構成為:基本支出704.7萬元,占90%;項目支出78.39元,占10%;其它支出0元。
2020年度財政撥款支出年初預算數為491.35萬元,決算數為797萬元,較預算相比上升162.2%,主要原因:增人、增資、調資追補、2019年五項獎等費用沒有納入年初預算。
一般公共預算財政撥款基本支出按經濟分類科目分:
按經濟分類:工資福利性支出501.96萬元,比預算增加了59.28%,增加原因是增人、增資、調資追補、2019年五項獎等費用沒有納入年初預算。
對個人和家庭補助支出102.51萬元,比預算增加了180%,增加原因是老干部五項獎、本年度去世一名老干部的撫恤金、退休干部的一次性退休補貼及離休干部醫療費用實報實銷不列入年初預算。
商品和服務支出165.13萬元,比預算增加了18.22%,增加原因是新增為專汽產業直播宣傳費用。
其他支出11.27萬元,比預算增加了100%,增加原因是駐點幫扶村幫扶款沒有納入財政年初預算。
二、關于“三公”經費支出說明
2020年度一般公共預算財政撥款“三公”經費支出年初預算數為24.71萬元,決算數為8.15萬元,較上年下降0.06萬元,其中: (一)因公出國(境)支出年初預算為10元,決算數為0萬元。較上年不變。主要原因:本年度無出國(境)人員。 (二)公務接待費支出年初預算數為2.61萬元,決算數為0.56萬元,較上年下降55.5%。接待17批次,共73人次。主要原因:嚴格執行八項規定,“三公經費”只減不增。 (三)公務用車購置及運行維護費支出7.58萬元,其中:公務用車購置年初預算為0元,決算為0元。主要原因:無公務用車購置計劃;本年度車輛保有量為2臺。 公務用車運行維護費支出年初預算為12.1萬元,決算數為7.58萬元,較上年增加6.7%。主要原因:車輛老化,維修成本增加。
三、關于機關運行經費的情況說明
2020年度機關運行經費100.22萬元,其中:辦公費4.75萬元、印刷費8.19萬元、電費3.95萬元、郵電費4.79萬元、差旅費12.92萬元、維修(護)費0.54萬元、租賃費0.2萬元、會議費2.71萬元、培訓費0.05萬元、公務接待費0.56萬元、勞務費0.28萬元、委托業務費4.35萬元、工會經費7.5萬元、福利費11.48萬元、公務用車運行維護費5.96萬元、稅金及附加費用6.03萬元、其他商品和服務支出14.48萬元、辦公設備購置0.21萬元、贈與11.27萬元。2020年度機關運行經費支出比較上年減少16.03萬元,減少13.8%,減少主要原因:厲行節約,逐步減少機構運行費用。
四、關于政府采購支出情況說明
本部門2020年度政府采購支出總額14.36萬元,其中政府采購貨物支出0.21萬元、政府采購工程支出0萬元、政府采購服務支出14.15萬元。
五、關于政府性基金收支情況說明。
本部門2020年度無政府性基金預算安排。
六、關于國有資產占有情況說明
截止2020年12月31日,本單位共有公務車2臺,其中,應急公務用車2臺。
七、關于2020年度預算績效情況的說明
(一)預算績效管理工開展情況
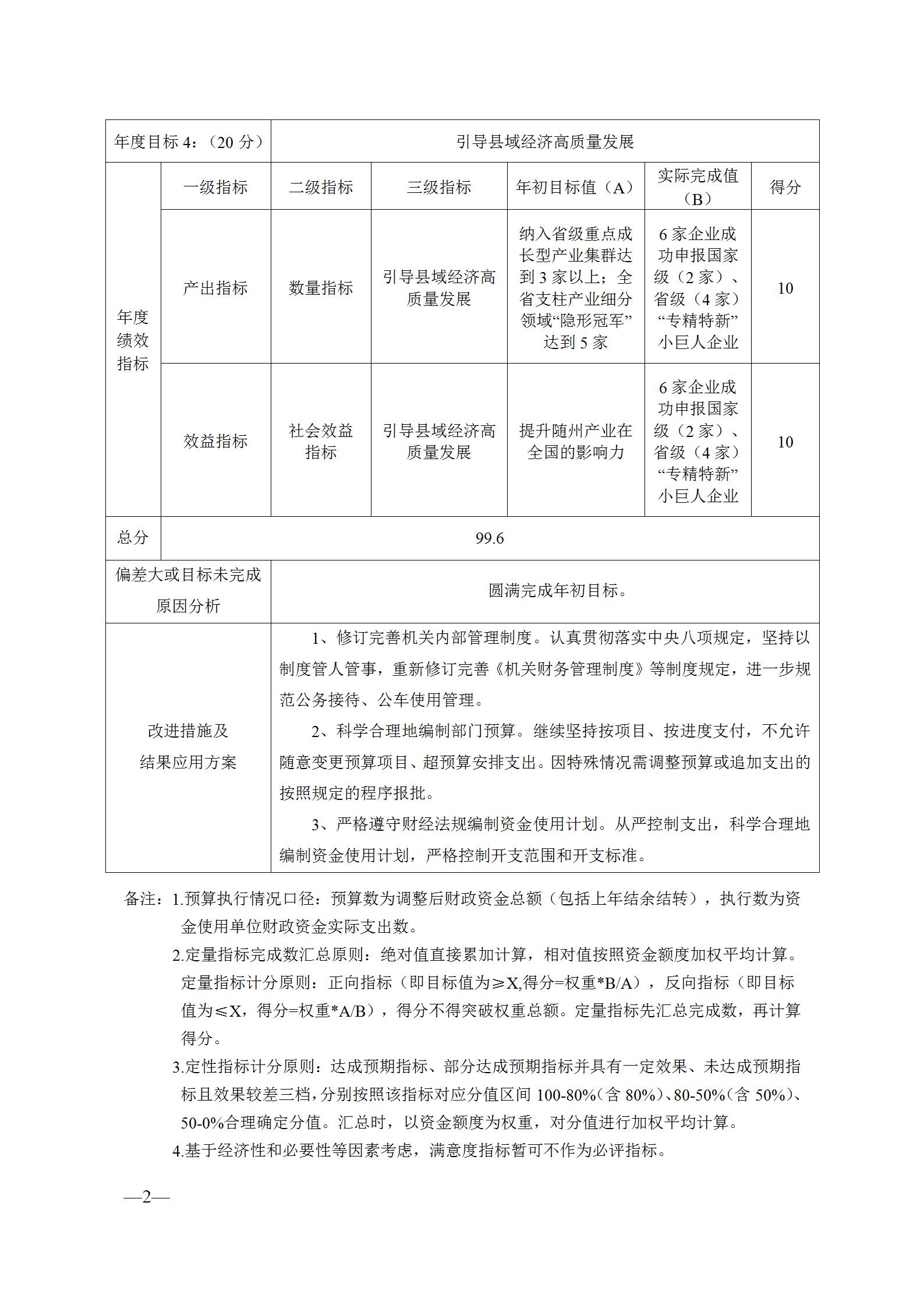
根據預算績效管理要求,本部門組織對2020年度一般公共預算項目支出全面開展績效自評,共涉及項目2個,資金57萬元,占一般公共預算項目支出總額的67.1%。從評價情況來看自評得分99.6分,達成預期指標。
組織開展部門整體支出績效評價,評價情況來看,圓滿完成年初目標,主要完成情況如下:1、工業經濟強勁恢復;2、數字經濟引領升級;3、發展后勁日益強大;4、爭資立項成效顯著;5、科學協調生產要素;6、全力優化營商環境;7、全力打造特色增長極;8、全力創新銷售模式;9、全力投入疫情防控。


(二)部門決算中項目績效自評結果
1、軍民融合辦工作經費項目自評綜述:項目全年預算數為20萬元,執行數為15.22萬元,完成預算76.1%。

2、專項工作經費績效自評綜述:項目全年預算數為37萬元,執行數為37萬元,完成預算100%。


(三)績效評價結果應用情況
1、部門績效評價結果應用情況:
(1)完善預算審核機制,準確編制預算,合理安排預算。完善預算管理制度,進一步加強局內設科室的預算管理意識,嚴格按照預算編制的相關制度和要求,本著“勤儉節約、保障運轉”的原則進行預算的編制;編制范圍盡可能全面、不漏項;進一步提高預算編制的科學性、合理性、嚴謹性。
(2)提高預算執行率,進一步壓減年末結余結轉資金存量,督促相關科室加快項目實施,加快資金結算,避免形成結余。
2、部門績效評價結果擬應用情況:加強項目規劃、績效目標管理、完善項目分配辦法和管理辦法、加強項目管理、結果與預算安排相結合。
第三部分 市經信局2020年度部門決算表
一、收入支出決算總表(公開表01表)

二、收入決算表(公開表02表)

三、支出決算表(公開表03表)

四、財政撥款收入支出決算表(公開表04表)

五、一般公共預算財政撥款支出決算表(公開表05表)

六、一般公共預算財政撥款基本支出決算表(公開表06表)

七、財政撥款“三公”經費支出決算表(公開表07表)

八、政府性基金預算財政撥款收入支出決算表(公開表08表)
??????
本部門本年度無政府性基金支出
九、國有資本經營預算財政撥款收入支出決算表(公開表09表)
??????
?本部門本年度無國有資本經營支出
第四部分名詞解釋
1.財政撥款收入:指按照預算安排由省級財政當年撥付的資金。
2.其他收入:指除“財政撥款收入”、“上級補助收入”、“經營收入”、“事業收入”等以外的收入。主要是指當年的利息收入等。
3.年初結轉和結余:指以前年度尚未完成、結轉到本年按有關規定繼續使用的資金。
4.社會保障和就業(類) 行政事業單位離退休(款):指用于離休干部和退休人員的支出。
5.醫療衛生與計劃生育(類)醫療保障(款)行政單位醫療(項):指用于在職和離退休人員醫療費用的支出。
6.基本支出:指為保障機構正常運轉、完成日常工作任務而發生的人員支出(包括基本工資、津貼補貼等)和公用支出(包括辦公費、水電費、郵電費、交通費、差旅費等)。
7.項目支出:指為完成專項工作任務所發生的支出。
8.“三公經費”:是指用財政撥款安排的因公出國(境)費、公務用車購置及運行維護費、公務接待費。
掃一掃在手機上查看當前頁面
您訪問的鏈接即將離開“隨州市人民政府”門戶網站,是否繼續?
您的瀏覽器版本太低!
為了更好的瀏覽體驗,建議升級您的瀏覽器!