隨州市公安局本級2020年部門預算
目?? 錄
第一部分 隨州市公安局本級(概況)
一、部門主要職責
二、部門基本情況
第二部分 隨州市公安局本級2020年部門預算情況說明
一、2020年部門預算收支情況說明
二、2020年“三公”經費預算情況說明
第三部分隨州市公安局本級2020年部門預算表
一、部門收支預算總表
二、部門收入總表
三、部門支出總表
四、財政撥款收支總表
五、一般公共預算支出表
六、一般公共預算基本支出表(含一般公共預算基本支出表經濟分類表)
七、一般公共預算“三公”經費支出表
八、政府性基金預算支出表
九、財政專項支出預算表
十、政府采購表
第四部分隨州市公安局本級2020年預算績效情況
一、部門整體績效目標編制情況
二、重點項目績效目標編制情況
第五部分名詞解釋
第一部分??隨州市公安局本級概況
一、主要職責:?。ㄒ唬M訂公安規范性文件,部署、指導、監督、檢查全市公安工作。?。ǘ┱莆沼绊懮鐣€定、危害國內安全和社會治安的情況,分析形勢,制定對策?!。ㄈ┙M織、指導、協調對恐怖活動的防范、偵察工作?!。ㄋ模┓婪丁⑻幹眯敖探M織的違法犯罪活動?!。ㄎ澹┙M織、指導全市各地公安機關的偵查工作,協調處置跨區域重大危害國家安全犯罪和刑事犯罪案件。?。┴撠熤伟补芾砉ぷ鞑⒊袚鄳熑?。協調處置重大治安事故和群體性事件;指導、監督全市各地公安機關依法查處破壞社會治安秩序行為,依法開展治安行政管理工作;指導、監督全市各地公安機關治安保衛工作。?。ㄆ撸┲笇А⒈O督全市各地公安機關禁毒、緝毒工作,承擔市禁毒工作領導小組辦公室的日常工作?!。ò耍┴撠熑谐鋈刖彻芾砑巴鈬嗽谑袃染恿袈眯杏嘘P管理工作。?。ň牛┴撠煹轿沂幸暡旃ぷ鞯狞h和國家領導人以及重要外賓的安全警衛工作并承擔相應責任。?。ㄊ┲笇?、監督全市各地公安機關對公共信息網絡的安全保護工作,負責信息安全等級保護工作的指導、監督、檢查?!。ㄊ唬┲笇А⒈O督全市各地公安機關依法承擔的執行刑罰工作和看守所、拘留所以及公安機關管理的強制隔離戒毒所、收容教育所的管理工作?!。ㄊ┴撠熑械缆方煌ò踩芾砉ぷ鞑⒊袚鄳熑?。指導、監督全市各地公安機關維護道路交通安全、道路交通秩序以及機動車輛(不含拖拉機)、駕駛人管理工作?!。ㄊ。┲笇?、監督收容教養審批工作及各級公安機關承辦同級人民政府勞動教養管理委員會審批辦公室的日常工作?!。ㄊ模M訂公安科技信息建設發展規劃,負責公安科技信息建設工作;組織、指導、監督實施安全技術防范工作。 (十五)擬訂全市各地公安機關裝備、被裝配備和經費等警務保障措施,指導、監督全市各地公安機關警務保障標準、制度的落實。?。ㄊ┙M織、指導全市公安隊伍建設.按規定權限管理干部;組織、指導公安機關警務督察工作,按規定權限實施對干部的監督,查處或督辦公安隊伍重大違紀案件?!。ㄊ撸╊I導在我市的鐵道、林業等部門的公安業務工作?!。ㄊ耍┏修k上級交辦的其他事項。??機構設置:??隨州市公安局下轄曾都區公安分局、隨州高新技術產業園區公安分局,代管隨縣公安局,廣水市公安局。??內設7個職能科室(部、中心)即:辦公室(指揮中心)、政治部(機關黨委)、警務保障部、科技信息科、情報信息研判中心、信訪科、審計科。政治部為副處級單位,審計科為副科級單位,其他均為正科級單位。??直屬15個支隊、處室,即:警務督察支隊、國內安全保衛支隊、特警支隊、經濟犯罪偵查支隊、治安支隊(食品藥品和環境犯罪偵查支隊)、警衛處、刑事偵查支隊(公安司法鑒定中心)、禁毒支隊、出入境管理支隊、網絡安全保衛支隊、技術偵察支隊、監所管理支隊、交通警察支隊、法制支隊(行政審批科)、內部安全保衛支隊。交警支隊、特警支隊為副處級單位,其他均為正科級單位?!??隨縣公安局下轄19個派出所,廣水市公安局下轄17個派出所,曾都區公安分局下轄8個派出所,高新區公安分局下轄2個派出所。
隨州市公安局本級預算包含隨州市公安局(本級)7個職能科室、直屬15個支隊及隨州高新技術產業園區公安分局。
二、部門基本情況
2020年預算隨州市公安局匯總共有在職民警599人,比上年增加8人;退休人員239人,比上年增加9人;協警人員742人,比上年增加32人。
2020年隨州市公安局共有在職民警395人,比上年增加6人;退休人員125人,比上年增加4人;協警人員497人,比上年增加9人,主要是市局指揮中心、機關服務中心增加人員。
第二部分??隨州市公安局本級2020年部門預算情況說明
一、2020年部門預算收支情況說明
(一)收入預算情況
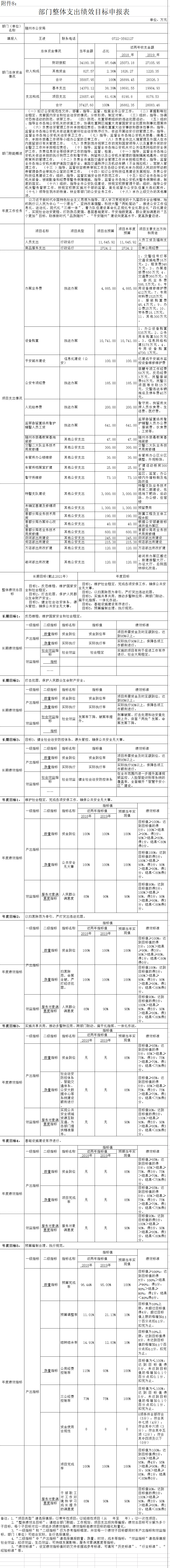
2020年隨州市公安局匯總預算收入37427.6萬元,比上年度增加9921.07萬元,增加36.07%。其中:財政撥款收入34180.38萬元,比上年度增加10639.81萬元,增加45.2%,主要是人員增資及項目支出增加;其他收入827.57萬元,比上年度減少882.11萬元,減少51.6%,根據2019年實際收入預算;結轉結余資金2419.65萬元,比上年增加163.37萬元,增加7.24%,主要是曾都分局基建項目進展較慢。
2020年隨州市公安局本級預算收入29144.83萬元,比上年度增加8633.32萬元,增加42.09%。其中:財政撥款收入27693.53萬元,比上年度增加9673.3萬元,增加53.68%,主要是項目收入增加;其他收入112.57萬元,比上年度減少806.6萬元,主要是上年預算過大;結轉結余資金1338.73萬元,比上年減少233.92萬元,減少14.87%,主要用于2020年辦案業務費及裝備經費。
(二)支出預算情況
2020年隨州市公安局匯總預算支出37427.6萬元,比上年度增加9921.07萬元,增加36.07%。
2020年隨州市公安局本級預算支出29144.83萬元,比上年度增加8633.32萬元,增加42.09%。
基本支出
2020年隨州市公安局匯總預算基本支出14370.12萬元,比上年度增加661.59萬元,增加4.83%。包括人員支出11645.92萬元,比上年增加965.45萬元,增加9.04%,主要原因是人員增資;公用支出2724.2萬元,減少303.86萬元,減少10.03%,主要原因一是部分非日常公用經費列入項目支出,二是厲行節約,壓縮公用經費。
2020年隨州市公安局本級預算基本支出9698.65萬元,比上年度增加468.14萬元,增加5.07%。包括人員支出7670.81萬元,比上年增加694.55萬元,增加9.96%,主要原因人員增資;公用支出2027.84萬元,比上年減少226.41萬元,減少10.04%,主要原因是厲行節約,壓縮公用經費。
項目支出
2020年隨州市公安局匯總預算23057.48萬元,比上年度增加9259.48萬元,增加67.11%,根據實際需要安排。
2020年隨州市公安局本級預算19446.18萬元,比上年度增加8165.18萬元,增加72.38%,根據實際需要安排。
1、平安城市建設100萬元
財政撥款專項資金,用于建成平安城市監控設備維修維護費。
2、公安專項經費185萬元
禁鞭專項工作經費56.8萬元,反恐經費3萬元,民警服裝費69萬元,民警三項困難補助15萬元,交警違法車輛拖運及停車費40萬元。其中禁鞭專項工作經費比上年減少8.2萬元。
3、監察委留置場所看護輔警人員工資641萬元
含輔警人員工資、服裝費、辦公費、培訓費等。目前有輔警人員122人。
4、看守所人犯給養費200萬元
看守所、拘留所在押人員伙食費、醫療費、日雜費等。
5、辦案業務費4035萬元
(1)交警信號燈等交通設施電費16萬元;
(2)租賃費296萬元。包含警務通租費、公安專網及其他專用光纖租賃、專用設備租賃、科目三望城崗考場租賃及相關費用。
(3)辦案差旅費375萬元。
(4)交通費229萬元。
(5)委托業務費546.5萬元。包括污水監測毒品濫用情況103.5萬元;市局信息中心機房托管100萬元;市局信息化系統等級保護測評80萬元;各項外包業務服務費93萬元;反詐騙外包宣傳服務20萬元;法醫病理送檢費用10萬元;交警違法車輛停放及施救60萬元;車輛、酒駕等鑒定檢測80萬元。
(6)專用設備維修維護費412萬元。包括已建成平安城市設備保修期滿后視頻運維外包2020年付款210萬元,其中100萬元為財政專項經費;隨州市公安局智能交通綜合管控系統項目三年運維服務2020年付款40萬元;交通設備維修維護200萬元; 其他專用設備維修維護62萬元。
6、專用材料費1805萬元。包括刑偵理化實驗室、DNA實驗室、法醫實驗室耗材85萬元,出入境證件費1400萬元,交警號牌證照費320萬元。
7、服裝購置費26.4萬元。用于購置輔警服裝、個人防護裝備、執勤裝備等。
8、辦公費15萬元。用于隨州市禁毒教育基地宣傳費。
9、勞務費168.1萬元。用于項目審計及辦案聘請專業人員、安保等支出。
10、其他146萬元。
6、裝備購置9390.08萬元
(1)辦公設備購置373.5萬元。購置電腦、打印機、復印機、監控、空調等家電173萬元;辦公家具80萬元,包括交警二大隊業務技術用房改建完畢更新家具辦公家具25萬元,車管所檔案室檔案密集架20萬元,其他辦公家具購置或更新35萬元。
(2)公務用車購置230萬元,更新車輛13輛。詳見“三公”經費支出說明。
(3)信息網絡構建4578.58萬元。大數據平臺建設一期2030萬元,用于綜合數據庫平臺建設、虛擬化平臺資源池、邊界及安全、城市智慧防控、大數據綜合分析、數據庫遷移、數據接入及標準化和手機客戶開發;視頻智能解析中心建設一期2000萬元;執法監督管理平臺軟件40萬元;智慧平安小區示范點10個300萬元;互聯網邊界系統建設48萬元,其他系統60萬元;預備費280.58萬元。
(4)專用設備購置4028萬元。執法采集管理平臺及設備按合同分期2020年付款5.1萬元;4G和對講200部按合同分期2020年付款26萬元;出入境流動人口信息采集APP15萬元,2020年付款3萬元,用于外國人住宿登記信息化采集;市局案件管理中心設備40萬元;交警、特警辦案區改造增加設備141萬元;車管所設備購置2020年付款200萬元,包括檔案資料影像化、互聯網音視頻監控系統、牌證自動銷毀系統、無人車管所建設;交警支隊智能交通系統按合同分期2020年付款1746萬元,包括新智能交通一期、一期交通事故科技防控系統、新二期智能交通建設1458.35萬元,12個路口電子警察22.67萬元,交通集成指揮平臺及數據邊界安全接入平臺41.16萬元,城區重點路段40個點位違停抓拍設備71.82萬元,城區交通誘導系統,含平臺軟件、4塊交通誘導屏及90套交通誘導箭頭152萬元;平安城市建設454萬元;其他專用設備1102.8萬元,各種單警裝備、執法執勤裝備、應急處突裝備145萬元;不確定裝備232.9萬元。
7、基礎設施建設4895.1萬元
(1)特警地下靶場、運動場、監察委看護輔警人員辦公樓、住宿樓建設3000萬元。
(2)隨州市禁毒教育基地裝修47萬元。
(3)車管所檔案室擴建(活動板房)25萬元。
(4)車管所辦公區分區調整有外觀粉飾30萬元。
(5)交警二大隊改建782.8萬元,已付款485.84萬元,2020年付款300萬元。
(6)看守所監區、監室、辦公樓內外墻粉刷及電路改造73.1萬元。
(7)淅河派出所建設120萬元;
(8)其他未確定基建及修繕1300萬元。
按支出功能分類
2020年隨州市公安局匯總預算公共安全支出35026.98萬元,比上年增加9909.39萬元,增加39.45%,主要項目支出增加;社會保障和就業支出995.06萬元,比上年減少104.23萬元,減少9.48%;醫療衛生支出650.75萬元,比上年增加66.73萬元,增加11.43%;住房保障支出754.81萬元,比上年增加49.18萬元,增加6.97%,均為正常人員增資。
2020年隨州市公安局本級預算公共安全支出27597.34萬元,比上年增加8620.9萬元,增加45.43%,主要是項目支出增加;社會保障和就業支出618.24萬元,比上年減少68.69萬元,減少10%;醫療衛生支出430.23萬元,比上年增加46.15萬元,增加12.02%;住房保障支出499.02萬元,比上年增加34.96萬元,增加7.53%。根據人社部門批復的工資表計算。
(三)財政撥款支出情況
隨州市公安局匯總財政撥款支出34180.38萬元,比上年增加10639.81萬元,增加45.2%。原因見分項說明。
隨州市公安局本級財政撥款支出27693.53萬元,比上年增加9673.3萬元,增加53.68%,其中:
1、隨州市公安局匯總財政撥款項目支出20232.83萬元,比上年度增加10199.83萬元,增加101.66%,根據實際需要安排。
隨州市公安局本級財政撥款項目支出18107.45萬元,比上年度增加9261.45萬元,增加104.7%,根據實際需要安排,詳見上文項目支出。
2、隨州市公安局匯總財政撥款基本支出13947.55萬元,比上年增加439.98萬元,增加3.26%。原因見分項說明。
隨州市公安局本級財政撥款基本支出9586.08萬元,比上年增加411.85萬元,增加4.49%。
(1)工資福利性支出
隨州市公安局匯總財政撥款工資福利性支出10997.29萬元,比上年度增加668.8萬元,增加6.48%,主要是人員增加及增資。
隨州市公安局本級財政撥款工資福利性支出7558.24萬元,比上年度增加453.85萬元,增加4.95%,為人員增資。其中:基本工資支出1524.69萬元,比上年增加173.84萬元,增加12.87%;津貼補貼支出2355.12萬元,比上年增加35.05萬元,增加1.51%;獎金支出127.06萬元,比上年增加14.49萬元,增加12.87%;機關事業單位基本養老保險支出507.93萬元,比上年減少77.96萬元,減少13.31%;公務員醫療保險及醫療補助支出430.22萬元,比上年增加46.14萬元,增加12.01%,住房公積金支出413.02萬元,比上年增加28.93萬元,增加7.53%,以上均按照人社部門工資批復計算;其他工資福利支出2089.89萬元,增加352.22萬元,增加20.27%,為輔警人員增人增資及社保繳費增加。
(2)對個人和家庭補助支出
隨州市公安局匯總財政撥款對個人和家庭補助支出226.06萬元,比上年增加18.76萬元,增加9.05%,為退休人員醫療保險及醫療補助,根據人社部門工資批復計算。
隨州市公安局本級財政撥款對個人和家庭補助支出110.31萬元,比上年增加9.27萬元,增加9.17%,為退休人員醫療保險及醫療補助,根據人社部門工資批復計算。
(3)商品和服務支出
隨州市公安局匯總財政撥款商品和服務支出2549.2萬元,比上年減少422.58萬元,減少14.22%。主要原因一是上年部分支出應記入項目支出,二是厲行節約,壓縮日常公用經費。詳見下文機關運行經費說明。
隨州市公安局本級財政撥款商品和服務支出1893.84萬元,比上年減少304.13萬元,減少13.84%。主要原因一是上年部分支出應記入項目支出,二是厲行節約,壓縮日常公用經費。詳見下文機關運行經費說明。
(4)預備費
隨州市公安局匯總財政撥款預備費175萬元,其中100萬元用于處置突發事件,75萬元用于未預見支出。上年無此項預算。
隨州市公安局本級財政撥款預備費134萬元,其中75萬元用于處置突發事件,59萬元用于未預見支出。上年無此項預算。
(四)政府性基金情況
本年無無政府性基金收入及支出
(五)國有資本經營預算情況
本年無國有資本經營支出。
(六)機關運行經費等重要事項的說明
2020年隨州市公安局匯總運行經費支出2549.2萬元,比上年減少422.58萬元,減少14.22%。其中辦公費支出320萬元,比上年增加10.83萬元,增加3.5%,根據2019年實際支出預算;印刷費支出50萬元,比上年減少15萬元,減少23.08%,根據2019年實際支出預算;水費支出70萬元,與上年相同;電費支出400萬元,比上年減少57.11萬元,減少12.49%,一是業務電費記入項目支出,二是根據上年實際支出調減;物業管理費支出170萬元,比上年增加22萬元,增加14.86%,物業公司費用上漲;郵電費支出50萬元,與上年相同;差旅費支出150萬元,比上年增加62萬元,增加70.45%,一是增加駐京維穩人員差旅費約50萬元,二是根據2019年支出增加預算;因公出國(境)費用10萬元,與上年相等;維修(護)費支出200萬元,比上年減少90萬元,減少31.03%,本年非日常維修列入項目支出;會議費支出1.5萬元,與上年相同;培訓費支出60萬元,比上年減少5萬元,減少7.69%,根據上年支出調減;公務接待費支出20萬元,比上年減少25萬元,減少55.56%,嚴格控制公務接待范圍及人數;工會經費支出130萬元,比上年增加13.15萬元,增加11.25%,根據湖北省總工會《關于調整基層工會經費職工集體福利標準的通知》,增加工會經費支出;公務交通補貼支出448.7萬元,比上年增加13.32萬元,增加3.06%,為民警交通補貼,正常人員增資;公務用車運行維護費支出45萬元,比上年減少35萬元,減少43.75%,辦案交通費調入項目支出/公務用車運行維護費;其他商品服務支出424萬元,比上年減少316.77萬元,減少42.76%,主要原因一是本年維穩經費記入項目支出,二是扶貧支出減少,三是根據上年實際支出調減預算。
2020年隨州市公安局本級機關運行經費支出1893.84萬元,比上年減少304.13萬元,減少13.84%。主要原因一是上年部分支出應不應使用公用經費,應記入項目支出,二是厲行節約,壓縮日常公用經費。
其中:辦公費支出250萬元,比上年增加40.83萬元,增加19.52%,主要是上年撥付曾都分局過多;印刷費支出42.5萬元,比上年減少12.5萬元,減少22.73%,根據上年實際支出減少預算,法律文書及辦案產生的印刷費列入項目支出;水電費支出350萬元,比上年減少41.22萬元,減少10.54%,一是業務電費記入項目支出,二是根據上年實際支出調減;物業管理費支出105萬元,比上年增加7萬元,增加7.14%,物業管理公司服務費用上漲;郵電費支出38萬元,比上年減少7萬元,減少15.56%,上年撥付曾都分局過少;差旅費支出145萬元,比上年增加72萬元,增加98.63%,一是增加駐京維穩人員差旅費約50萬元,二是根據2019年支出增加預算;因公出國(境)費用10萬元,與上年相等;維修(護)費支出175萬元,比上年減少55萬元,減少23.91%,非日常維修記入項目支出;會議費支出1萬元,與上年相同;培訓費支出50萬元,比上年減少5萬元,減少9.09%,根據實際需要預算。公務接待費支出15萬元,比上年減少15萬元,減少50%,嚴格控制公務接待范圍及人數;工會經費支出94萬元,比上年增加12.15萬元,增加14.84%,根據湖北省總工會《關于調整基層工會經費職工集體福利標準的通知》,增加工會經費支出;公務交通補貼支出299.34萬元,比上年增加10.25萬元,增加3.55%,根據人社部門工資批復計算;公務用車運行維護費支出40萬元,比上年減少30萬元,減少42.86%,一是辦案交通費調入項目支出,二是近年來更新車輛較多,車輛維護費用降低;其他商品服務支出279萬元,比上年減少279.75萬元,減少50.07%,一是本年維穩經費記入項目支出,二是扶貧支出減少,三是根據上年實際支出調減預算。
(七)政府采購情況
隨州市公安局匯總政府采購預算支出17014.5萬元,比上年增加6759.5萬元,增加65.91%。采購貨物類1529批次,支出10043.1萬元,比上年增加3633.5萬元,增加56.69%;采購工程類36批次,支出6215.4萬元,比上年增加945.4萬元,增加17.94%;采購服務類20批次,支出756萬元,比上年減少169萬元,減少18.27%。根據實際需要安排。
隨州市公安局本級政府采購預算支出14807.7萬元,比上年增加6627.7萬元,增加81.02%。采購貨物類991件套,支出9311.6萬元,比上年增加3482萬元,增加167.57%;采購工程類30批次,支出4805.1萬元,比上年增加1005.1萬元,增加26.45%;采購服務類16批次,支出691萬元,比上年減少209萬元,減少23.22%。根據實際需要安排。
(八)國有資產占用情況
2019年年末隨州市公安局匯總資產總額46287.45萬元,比上年末減少609.93萬元,減少1.3%%。其中流動資產4356.28萬元,比上年減少309.58萬元,減少6.63%,主要是預付賬款及其他應收款減少;固定資產原值37578.38萬元,比上年增加4690.7萬元,增加14.26%,主要為在建工程結轉固定資產及新增固定資產;固定資產凈值17747.93萬元,累計折舊19830.45萬元,以前年度未計提折舊。無形資產年末原值2485.8萬元,比上年增加236.44萬元,增加10.51%,主要為高新分局分局業務技術用房、曾都分局何店派出所、府河派出所征地費;無形資產凈值2425.8萬元,累計攤銷60萬元,為大情報平臺一期(軟件)攤銷費用。在建工程年末余額2234.23萬元,比上年減少1060.21萬元,減少32.18%,主要是在建工程完工結轉資產。
2019年年末隨州市公安局本級資產總額31735.41萬元,比上年末增加3251.73減少8086.47萬元,減少20.31%,主要是補提固定資產折舊及無形資產攤銷。其中:
流動資產2872.97萬元,比上年末減少267.38萬元,減少8.51%,主要是預付賬款減少。
固定資產年末原值32551.95萬元,增加4449.26萬元,增加15.83%。年末凈值14957.25萬元,其中2018年及以前年度折舊17594.7萬元,2019年折舊3697.98萬元。年末房屋面積73866.77平方米,年末原值10359.96萬元,凈值8144.21萬元,累計折舊2215.75萬元。年末汽車保有量為保有量為194輛,原值3200.15萬元,凈值為1093.15萬元,累計折舊2107萬元。年末通用設備4507件,原值6382.72萬元,凈值1778.84萬元,累計折舊4603.88萬元。年末專用設備1563件,原值12150.93萬元,凈值3674.02萬元,累計折舊8476.91萬元。年末家具用具3732件,原值456.57萬元,凈值265.43萬元,累計折舊191.14萬元。年末陳列品6件,原值1.62萬元,凈值為0,累計折舊1.62萬元。
無形資產年末原值2139.35萬元,其中土地使用權原值2079.35萬元,不攤銷;軟件60萬元,凈值為0,累計攤銷60萬元。
在建工程年末余額2047.56萬元,比上年減少1246.88萬元,減少37.85%。分別為高新分局業務技術用房結轉資產減少1709.79萬元,警察訓練館結轉資產減少326.71萬元,警察訓練館增加121.11萬元,交警車管分鐘就建設增加125萬元,交警二大隊業務技術用房修繕增加446.52萬元,交警三大隊辦案區改造增加97萬元。
受托代理資產年末余額9778.27萬元,比上年增加6550.52萬元,該科目核算案件暫收款。
二、2020年“三公”經費預算情況說明
2020年隨州市公安局匯總“三公”經費年初預算安排946萬元,比上年增加51萬元,同比增加5.7%,主要是公務用車購置費增加。
2020年隨州市公安局本級“三公”經費年初預算安排535萬元,比上年減少55萬元,同比減少9.32%。
1、因公出國(境)費
2020年隨州市公安局匯總和本級因公出國(境)費均為10萬元,與上年相同。
2、公務接待費
2020年隨州市公安局匯總公務接待費20萬元,比上年減少25萬元,同比減少55.56?。?,主要原因是:嚴格控制公務接待范圍及人數。
2020年隨州市公安局本級公務接待費15萬元,比上年減少15萬元,同比減少50?。?,主要原因是:嚴格控制公務接待范圍及人數。
3、公務用車購置及運行維護費
2020年隨州市公安局匯總公務用車運行維護費416萬元,比上年減少124萬元,同比減少22.96%,主要原因是上年預算支出過大,年中調減預算100萬元。
2020年隨州市公安局本級公務用車運行維護費280萬元,比上年減少110萬元,同比減少28.21%,主要原因是上年預算支出過大,年中調減預算100萬元。
2020年隨州市公安局匯總公務用車購置費500萬元,比上年增加200萬元,同比增加66.67%,根據實際需要更新車輛。2020年擬更新車輛29輛。
2020年隨州市公安局本級公務用車購置費230萬元,比上年增加70萬元,同比增加43.75%,主要原因是:根據實際需要更新車輛13輛,包括國保支隊1輛18萬元;經偵支隊1輛19萬元;技偵支隊特種技術用車1輛30萬元;刑偵支隊多功能現場勘察車1輛25萬元;特警支隊巡邏車1輛20萬元;監管支隊看守所更新囚車1輛20萬元,執法車輛1輛12萬元;交警支隊執勤車4輛60萬元;高新分局接處警車輛2輛26萬元。
目前隨州市公安局匯總公務用車保有量為284輛,其中批復執法執勤用車114輛,特種專業技術用車42輛,一般公務用車2輛,應急公務用車1輛,其余125輛為摩托車、電瓶車、待報廢處置車輛。
隨州市公安局本級公務用車保有量為194輛,其中批復執法執勤用車73輛,特種專業技術用車37輛,一般公務用車1輛,應急公務用車1輛,合計112輛。其余82輛為摩托車、電瓶車、待報廢處置車輛。
第三部分??隨州市公安局本級及匯總2020年部門預算表






















第四部分??預算績效情況
一、部門整體績效目標編制情況

目標1:維護社會穩定,完成各項安保工作,確保公共安全無大事??偡种?5分。
數量指標:指用于完成目標所需資金到位情況。目標值≥100%;達到目標值的得5分;100%>結果≥90%,得3分;90%>結果≥80%,得1分;結果<80%得0分。
質量指標:指公共安全無大事,道路交通事故下降,道路交通事故死亡人數比上年下降近,無死亡3人以上的重大交通事故,無群死群傷重大安全事故,涉危、涉槍、涉爆、校園安全“零”事故。目標值≥100%;達到目標值的得5分;100%>結果≥90%,得3分;90%>結果≥80%,得1分;結果<80%得0分。
服務對象滿意度指標:指人民群眾滿意度。按照滿意度問卷調查,目標值90%;優秀比例達到目標值的得5分;100%>結果≥90%,得5分;90%>結果≥80%,得3分;結果<80%得0分。
目標2:以掃黑除惡為牽引,嚴打突出違法犯罪。總分值15分。
數量指標:指用于完成目標所需資金到位情況。目標值≥100%;達到目標值的得5分;100%>結果≥90%,得3分;90%>結果≥80%,得1分;結果<80%得0分。
質量指標:指實現命案全破,深入開展掃黑除惡專項行動,重懲“賭毒黃”、“盜搶騙”、“反電詐”工作。目標值100%;達到目標值的得5分;100%>結果≥90%,得3分;90%>結果≥80%,得1分;結果<80%得0分。
服務對象滿意度指標:指人民群眾滿意度。按照滿意度問卷調查,目標值90%;優秀比例達到目標值的得5分;100%>結果≥90%,得5分;90%>結果≥80%,得3分;結果<80%得0分。
目標3:實施共享共用,推動多警種應用、跨部門聯動、扁平化指揮、一體化作戰。總分值15分。
數量指標:指用于完成目標所需資金到位情況。目標值≥100%;達到目標值的得5分;100%>結果≥90%,得3分;90%>結果≥80%,得1分;結果<80%得0分。
質量指標:社會治安防控體系、智能交通體系、公安大數據中心等系統建設順利進行。目標值≥85%;達到目標值的得5分;85%>結果≥75%,得3分;75%>結果≥70%,得1分;結果<70%得0分。
服務對象滿意度指標:指實現公共安全領域資源互聯互通,為各部門提供精準服務,根據問卷調查服務對象滿意度。按照滿意度問卷調查,目標值90%;優秀比例達到目標值的得5分;100%>結果≥90%,得5分;90%>結果≥80%,得3分;結果<80%得0分。
目標4:基礎設施建設有序進行。總分值15分。
數量指標:指用于完成目標所需資金到位情況。目標值≥85%;達到目標值的得5分;85%>結果≥75%,得3分;75%>結果≥70%,得1分;結果<70%得0分。
質量指標:各項基礎設施建設有序完成。按照完成百分比,目標值≥85%;達到目標值的得5分;85%>結果≥75%,得3分;75%>結果≥70%,得1分;結果<70%得0分。
服務對象滿意度指標:改善工作環境,為人民群眾提供更好更便捷的服務,根據問卷調查服務對象滿意度,目標值90%;達到目標值的得5分;100%>結果≥90%,得5分;90%>結果≥80%,得3分;結果<80%得0分。
目標5:預算編制合理、執行規范??偡种?0分。
數量指標:
(1)預算完成率。通過對部門本年度預算完成數與預算數的比較,反映和評價部門預算的完成程度。預算完成率=(預算完成數/預算數)×100%。目標值≥100%;達到目標值的得5分;100%>結果≥90%,得3分;90%>結果≥80%,得1分;結果<80%得0分。
(2)預算調整率。部門本年度預算調整數與預算數的比率,用以反映和評價部門預算的調整程度。預算調整率=(預算調整數/預算數)×100%。
(3)結轉結余率。通過對部門本年度結轉結余總額與支出預算數的比較,反映和評價部門對本年度結轉結余資金的實際控制程度。結轉結余率=(結轉結余總額/支出預算數)×100%。
質量指標:
(1)公用經費控制率。通過對部門本年度實際支出的公用經費總額與預算安排的公用經費總額的比率,反映和評價部門對機構運轉成本的實際控制程度。公用經費控制率=(實際支出公用經費總額/預算安排公用經費總額)×100%。
(2)通過對部門本年度實際支出的三公經費總額與預算安排的三公經費總額的比率,反映和評價部門對機構運轉成本的實際控制程度。三公經費控制率=(實際支出三公經費總額/預算安排三公經費總額)×100%。
(3)資金使用合規性。部門使用預算資金是否符合相關的預算財務管理制度的規定,反映和評價部門預算資金的規范運行情況。主要是:1.符合國家財經法規和財務管理制度規定以及有關部門資金管理辦法的規定;2.資金的撥付有完整的審批過程和手續;
3.項目的重大開支經過評估論證;4.符合部門預算批復的用途;5.不存在滯撥、截留情況;6.不存在擠占、挪用情況;7.不存在虛列支出挪用情況;8.不存其他違規情況。8項條件全部符合(5分);符合其中七項(4分);符合其中六項(3分);符合其中五項(2分);符合其中四項及以下(0分)。
(4)項目完成率。部門履行職責而實際完成的項目數與計劃完成的項目數的比率,用以反映和評價部門履職任務目標的實現程度。項目實際完成率=(實際完成項目數/計劃完成項目數)×100%。目標值為100%;達到目標值得5分;100%>結果≥95%,得4分;95%>結果≥90%,得2分;90%>結果≥85%,得1分;結果<85%得0分。
3、服務對象滿意度指標:指干部職工對工作環境和學習成長提升的滿意度,目標值90%;達到目標值的得5分;100%>結果≥90%,得3分;90%>結果≥80%,得1分;結果<80%得0分?!?/p>
二、重點項目績效目標編制情況

公開本部門重點項目績效目標表,相關指標設置評價表中已有較詳細說明。
第五部分名詞解釋
一、財政撥款(補助):指市財政當年撥付的資金。
二、其他收入:指除上述“財政撥款(補助)”、“事業收入”、“事業單位經營收入”等以外的收入。
三、上年結余(轉):指以前年度尚未完成,結轉到本年仍按原規定用途繼續使用的資金。
四、結轉下年:指以前年度預算安排、因客觀條件發生變化無法按原計劃實施,需延遲到以后年度按原規定用途繼續使用的資金。
五、公共安全(204類):指反映政府維護社會公共安全方面的支出。
六、公安(20402款):反映公安事務及管理支出。
七、行政運行(公安)(2040201項):反映行政單位(包括實行公務員管理的事業單位)的基本支出。
八、一般行政管理事務(公安)(2040202項):反映行政單位(包括實行公務員管理的事業單位)未單獨設置項級科目的其他項目支出。
九、信息化建設(公安)(2040219項):反映公安機關用于非涉密的信息網絡建設和運行維護相關支出。
十、執法辦案(公安)(2040220項):反映公安機關從事行政執法、刑事司法及偵查辦案等相關活動的支出。
十一、其他公安支出 (2040299項):反映除上述項目以外其他用于公安方面的支出。
十二、社會保障和就業(208類):反映政府在社會保障與就業方面的支出。
十三、行政事業單位離退休(20805款):反映用于行政事業單位離退休方面的支出。
十四、機關事業單位基本養老保險繳費支出(2080505項):反映行政事業單位離退休方面的支出。
十五、行政單位醫療(2101101項):反映財政部門安排的行政單位(包括實行公務員管理的事業單位)基本醫療保險繳費經費,未參加醫療保險的行政單位的公費醫療經費,按國家規定享受離休人員、紅軍老戰士待遇人員的醫療經費。
掃一掃在手機上查看當前頁面
您訪問的鏈接即將離開“隨州市人民政府”門戶網站,是否繼續?
您的瀏覽器版本太低!
為了更好的瀏覽體驗,建議升級您的瀏覽器!